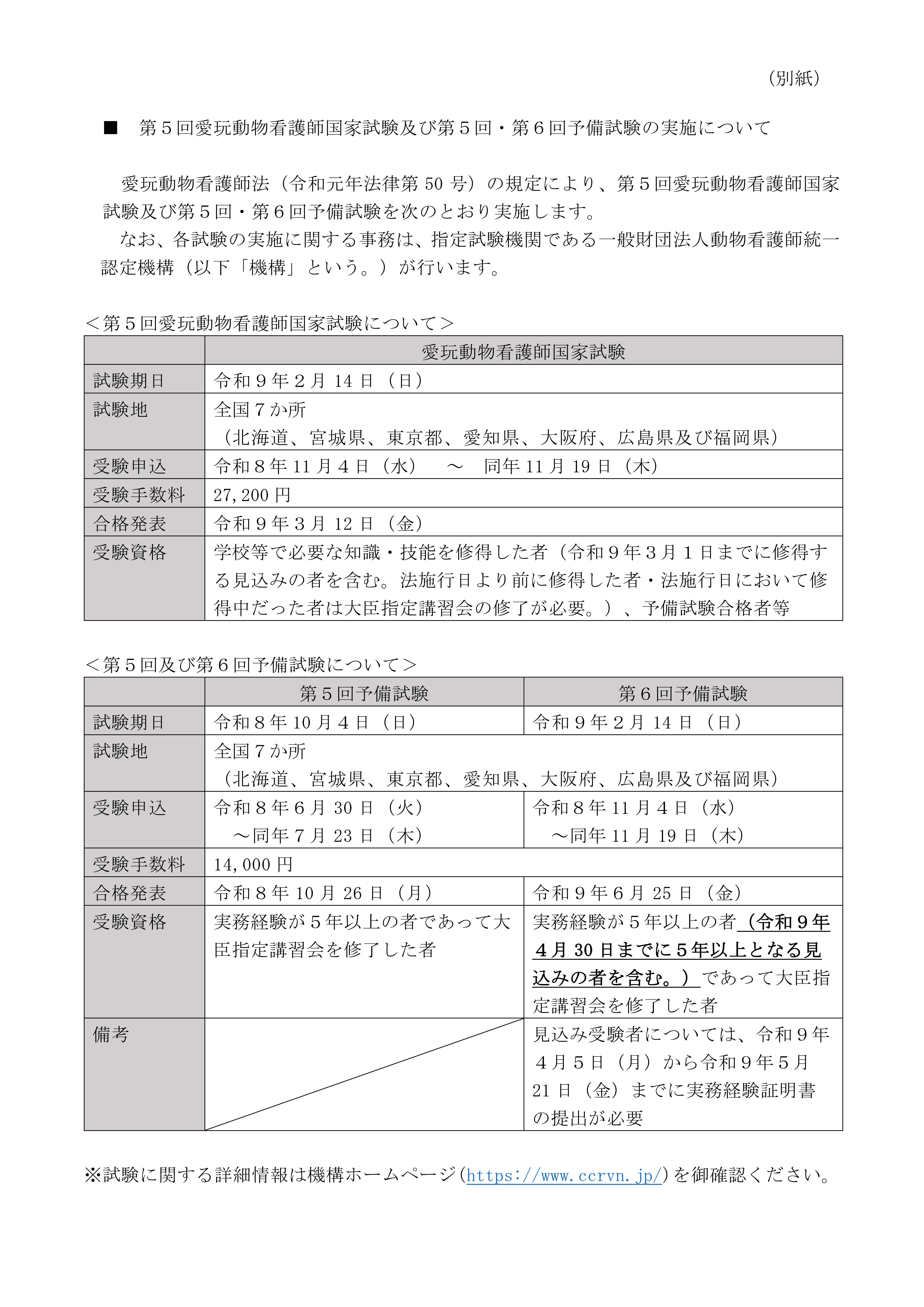
News 第5回愛玩動物看護師国家試験及び第5回・第6回予備試験の実施について
愛玩動物看護師法(令和元年法律第50 号)の規定により、第5回愛玩動物看護師国家試験及び第5回・第6回予備試験について、別紙のとおり実施するのでお知らせします。
なお、法附則第3条第1項において、予備試験は法施行日(令和4年5月1日)から5年を経過する日まで(令和9年4月末まで)の間、毎年1回以上行うこととされています。令和9年2月14 日(日)に実施する第6回予備試験が最後の予備試験となることから、令和9年4月末までに実務経験を5 年以上行う見込みの者も受験可能としています。詳細については、今後、指定試験機関である一般財団法人動物看護師統一認定機構のウェブサイトに掲載されます。
※試験に関する詳細情報は機構ホームページ(https://www.ccrvn.jp/)を御確認ください。































